
外网版本: http://sd.jd.com/article/59590?shareId=458064&isHideShareButton=1
背景介绍
业务场景
促销优惠券数据是索引重要组成部分,优惠券数据存储的信息为一个优惠券batchId下绑定一批选品数据(如sku,类目(cid),店铺(vender)等),在对数据进行处理时需要将优惠券中台下发的选品数据按照优惠券batchId进行聚合,构建优惠券索引,下发到搜索引擎中进行商品召回,由于其结构化特性不能像商品数据一样进行统一处理。
- 产品形态

- 索引结构

业务需求及痛点
- 痛点一,全量两套架构,资源消耗高
- 增量全量两套架构,容易引起数据不一致
- 全量需要进行宽表join及数据聚合等操作,运行时间长10h,资源消耗高3万核/40T,严重阻碍了业务迭代速度

- 痛点二,核心存储为kv引擎,容易引起数据倾斜及数据不一致,丢数及延迟
- 核心存储为kv引擎,需要面临维度反转及扩分片问题,容易引起数据不一致

2. 优惠券数据倾斜,大key问题
优惠券个体之间选品数差异较大,以下为双十一期间优惠券绑定选品数量分布情况,优惠券总量级在200w左右,双十一时满200-20优惠券选品数可达达到6.6亿,选品总量级在百亿以上,数据倾斜问题严重

大促单个优惠券最高达到 6 亿 sku+ 选品存在多方面问题:
- 超大券在出仓时容易由于网络波动造成的超时从而导致出仓失败,单分片sku达到三百万sku,单个券大小几十M
- 在持久化时通过 jimdb 与 增量化数据处理服务进行数据交互,单分片数据大小过大造成了 jimdb 大 key,从而产生服务抖动;
- 券促增量微批全数据出仓导致在线端磁盘存储压力过大;
- 单个券促全量出仓方案已经不能满足业务方对于数据延迟需求。
架构演进
流批架构统一
技术选型
问题:KV存储是否合适?
kv存储及明细存储结构对比
Apache Doris 已在搜推登月数据分析场景中解决了大规模实时数据查询的问题,虽然OLAP引擎主要用于报表分析,但其优异的计算能力表现让我们思考是否索引数据处理也能使用Doris引擎来解决。在索引数据处理的场景中,Doris的一些优异特性比如高吞吐,低延迟,可灵活水平线性扩容,行列混存等技术与我们对底层存储引擎的需求极为契合。于是,我们考虑将Doris引擎作为索引数据处理的核心底座。
当数据存储在OLAP系统中时,我们直接利用Doris表来存储明细数据,将批量的查询结果直接返回到应用端,在应用端进行数据聚合。KV存储引擎的特点是可以在短时间内处理众多的点查询请求,可以实现百万级以上数据处理,但是每个查询返回的数据量不宜过大。 Doris引擎的特点是批量处理海量数据的能力比较强,虽然高qps的支持不如kv存储系统那么高,但是每次查询的结果可以返回大量的数据。我们处理数据的场景,目标是在指定时间内,完成海量数据的加工处理,比如1分钟之内需要处理多少个优惠券数据,因此,我们就可以利用doris引擎强大的数据批处理能力,进行微批查询,一次微批查询可以等价于kv系统的1000次点查, 从而达到和kv系统在同样时间内处理同样的数据量。
| 存储引擎 | 存储结构 | 优点 | 缺点 | 一次查询返回数据量 |
| jimdb | list | ·访问速度快qps高 | ·value不宜过大(jimdb建议不超过5000) ·业务层面临频繁扩分片问题 ·没有导出及snapshot功能 | 5000 |
| doris | 列式存储 | ·存储量级大 ·水平扩容方便 ·单次请求返回数据量高(可达千万级) ·导入导出方便 ·snapshot支持 | ·qps相对kv较低 | 500万 |
方案设计
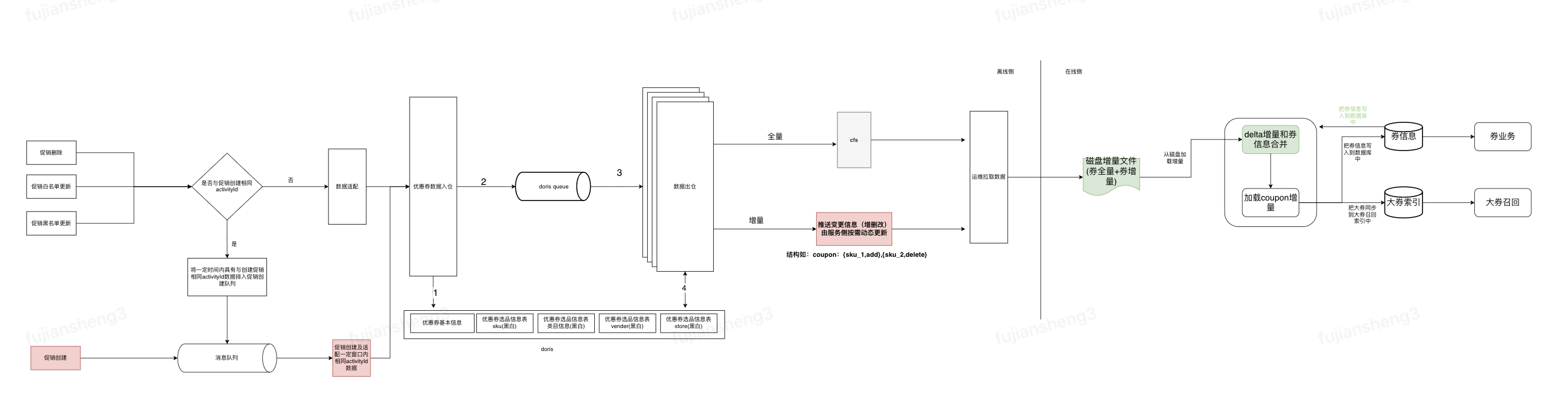
我们将异构模块分为三部分,第一部分数据适配模块,由于数据来源有多种,实时topic及离线hive表,我们将消息适配后导入到doris中,第二部分为入仓模块,利用doris的sequence列保证消息时序,入仓成功后发出消息,通知下游发生更新的优惠券batchId,第三部分为聚合出仓模块,当接收到优惠券更新消息后,按优惠券batchId进行聚合出仓。

全增量统一: 聚合出仓模块有两种部署模式,一种为点查方式,部署方式为flink通过流处理方式进行增量数据更新,一种方式为批查,用于全量数据制备,部署方式为worker方式,代码复用,实现了全量与增量的统一。
优惠券流批一体重构收益
- 接入效率提升50%
- 统一全量与增量数据到Doris引擎,解决数据不一致问题;
- 全量建库时长从10h->2h,全量数据时效从T+1->小时级,每天可以节省大数据离线计算资源约3万核*小时(该数据由大数据平台资产分析与治理的离线账单获取);
- 提升用户体验,优惠券单分片截断数从30万->不截断;
- 数据均衡,解决热点更新问题。
抽象通用架构,赋能其他应用
- LBS同城推荐底池重构
- 订单搜索数据重构
稳定性建设
方案设计

- 架构改造
- 简化券促出仓链路,去除增量阶段与其他服务交互,券数据出仓后直接进行持久化到cfs;
- 调整 jvm 参数并新增背压及内存控制能力,保障全增量出仓服务稳定性;
- 增量化出仓对超大券单独存储,一定时间内只保留同一个券下最新数据将其他超大券历史数据删除;
- 支持指定部分券促id降低更新频率。
上线成果
- os、ps券促迁移新架构去除Hadoop及HIVE依赖, 全量出仓整体速度提升约 96%(27h->1h);
- 解决了618期间大券难产问题;
- 去除券促出仓对多个外部服务依赖,缩短了数据链路,提升了服务稳定性;
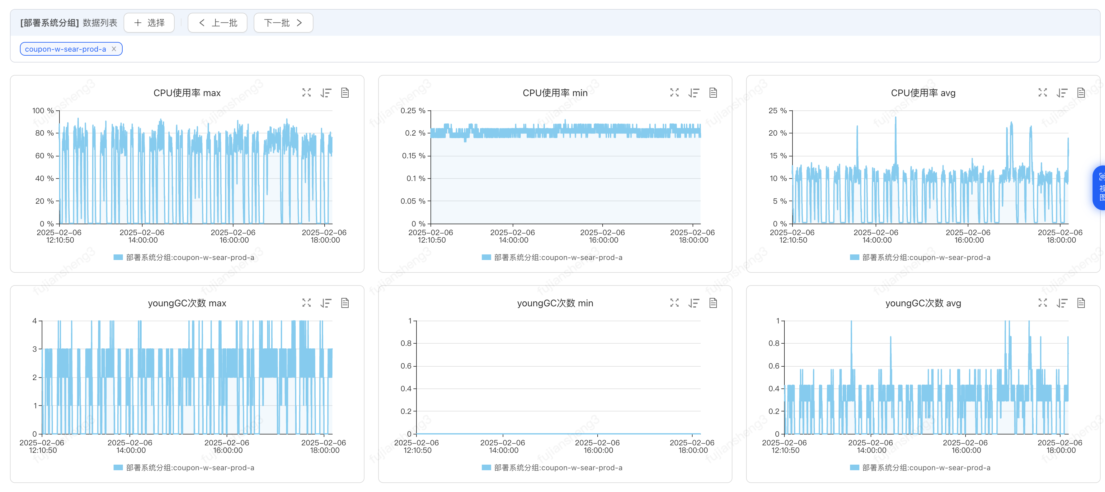
- 服务单机负载降低,不再有fullgc出现;
- 在线端磁盘占用大幅降低。
调整jvm参数&新增背压及内存控制
优化前:


优化后:


券促时效性优化
券促出仓增量化改造
随着业务发展业务侧提出了更高时效性要求,微批全量出仓方案已经无法满足业务发展需求,同时在线端磁盘使用问题也急需解决,需要升级为纯流式增量处理方式。
方案设计

方案概述:
- 数据结构及消息消费调整,适配增量化处理能力;
- 出仓调整增量数据推送方式,推送coupon对应skuList时只推送变动的sku;
- 在线端基于推送信息动态更新coupon与skuList关系
上线成果
- 资源方面
- 彻底解决在线端磁盘存储问题,增量化降低存储95%以上
- 性能方面
- 增量化处理耗时大幅减少,双十二期间减少处理耗时96%以上
- 消息延迟大幅降低,平均几十秒内处理完成,超大券增量更新延迟降低97%
- 稳定性方面
- 机器负载压力降低80%以上,稳定性大幅提升
- 通过增量化查询极大降低了对底层doris压力
出仓延迟情况
旧版本:



新版delta增量(数据有五分钟窗口聚合):



机器负载压力对比
历史版本:


delta增量化版本:


券促全量出仓时效性优化
随着业务发展券促数据量越来越大(优惠券千万级,绑定sku总量百亿规模,单券最大绑定sku6.6亿),全量出仓耗时越来越长而且极易失败。
券促出仓执行耗时越来越长

高频统计查询极易失败从而导致任务失败,券促出仓需要统计券促绑定sku数量用于区分大小券并用于分片及分策略执行绑定sku出仓,但统计后返回数据耗时较长而且容易失败

优化策略

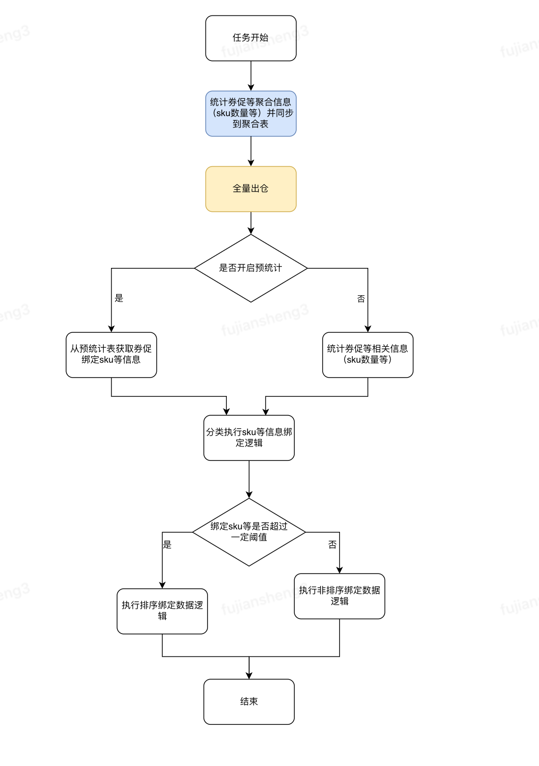
基于预统计的全量出仓方案

预聚合功能&大小券拆分

收益

- 优惠券新版方案上线
- 优惠券searcher白单分片耗时从平均1h降低到20min,大小从11G降低到2.3G;
- 优惠券zseacher白单分片耗时从平均1h降低到15min,大小从11G降低到2.1G;
- 在线端降低内存存储降低10%(约38G,机器总内存380G)。
- osearcher去除storeList 等方案上线
- 本地盘存储单分片14G降低到400M。单分片执行耗时从1h降低到5min;
- 在线端内存降低14%(约67G,机器总内存480G)启动时间降低 210 s(245s 降到 33s);
- 在线端稳定性提升不再有cpu消耗毛刺。
- 时效性:优惠券searcher、zsearcher单分片耗时从平均1h降低至12min,券搜字典出仓任务耗时由20h降低至3h以内,产出时效提升85%以上。
- 存储:底层存储Doris CPU负载平均降低60%以上,内存使用率降低50%以上,查询量降低90%以上。
- 稳定性:券搜字典产出稳定性大幅提升,降低人工干预成本。
- 解决问题:从数据架构层面彻底解决小券带来的券搜字典计算、产出困难的问题。
全链路自动化诊断及修复系统
背景
- 券促数据规模增量迅速,而且业务场景越来越复杂,导致巡检、运维排查都带来一定人力消耗
- 系统稳定性与可用率至关重要,及时发现问题并快速响应修复更是核心关键
- 随着业务发展以及delta 增量化后券促入仓异常数据修复逻辑越发复杂
- 自下而上的主动发现问题并及时通知到业务,一改往日业务自上而下提报问题到搜索的现状,主动赋能反推业务向前发展
鉴于上述几点,希望当线上无结果券促请求初现时,内部人员能第一时间感知问题、定位原因并吹响警报,推动团队快速干预止损显得尤为重要。
方案设计

方案概述
- 自动化巡检:定时巡检,将线上券促无结果及时发现
- 自动化诊断:自动化搜集相关信息进行诊断,非人工介入即可清楚知道无结果原因(接入autoBots基于AI自动化诊断&二次check)
- 自动化修复:如果诊断发现结果是可自动修复,那么及时将修复请求发送到指定服务(如券促同步服务),及时进行数据修复
部分场景问题汇总

效果展示
![]() | ![]() |
目前整体诊断成功率在99%+,下图为无结果原因统计,同时可以看到最近三十天自动化诊断量在6w+,极大减少人工成本并能及时对数据进行自修复。

目前收到券促无结果告警,原因跟业务操作有关时,以私聊的方式去通知,效率较低,基于此创建券搜无结果周知群,线上单张无结果券促超过阈值时,自动获取对应业务erp并拉入群,推送告警信息,研发测试在群内做相关解答。


未来规划
paas化能力建设
业务现状
当前券促服务已在核心业务场景中完成体系化能力沉淀,覆盖券促在搜推的全链路流程,经过业务验证形成了稳定、可靠的系统化技术能力底座。同时,除核心券促场景外,黄流营销、个性化推荐等多个场景均提出了类似的券促及权益发放诉求,各场景对券种管理、规则配置、触达下发、数据统计等核心能力的需求高度重合。
核心诉求
- 能力复用,避免重复建设:基于现有券促服务沉淀的技术能力,搭建标准化PaaS平台,将通用能力封装为服务组件,供各场景按需调用,杜绝同类功能重复开发,提升技术投入产出比。
- 场景适配,支撑多元需求:兼顾券促核心场景与黄流营销、推荐等场景的差异化诉求,通过灵活配置、可扩展架构,实现“一套底座,多场景适配”。
- 高效迭代,降低业务门槛:提供标准化接入方式、可视化配置工具及完善的运维体系,让业务场景无需关注底层技术实现,快速完成券促能力集成,缩短业务上线周期。
- 统一管控,保障服务质量:通过PaaS平台实现全场景券促能力的统一管理、统一监控,确保各场景服务稳定性、数据一致性。
方案描述
基于现有券促全增量能力体系,秉持解耦复用、标准化封装、微服务架构核心思路,抽离黄流营销推荐场景中可复用的基础诉求能力,搭建 PAAS 化服务平台,实现多场景的快速支撑与高效运维。平台既可充分复用现有系统能力,大幅降低开发成本,又通过标准化设计保障服务的灵活性与可扩展性,同时依托现有自动化运维体系,从底层保障数据准确性与服务稳定性。
总结
通过对券搜数据架构的演进与优化,我们已经完成“搜推优惠券数据架构”全链路系统化建设:创新提出“消息+时间窗口Delta双驱动”的超大规模全量/增量出仓解决方案,彻底解决券促数据出仓滞后与时效瓶颈,实现百亿级券促数据场景下的分钟级更新,同时将计算与存储资源消耗降低90%以上,设计并落地自动化诊断与修复系统,构建“问题定位—数据校验—故障修复”的闭环能力,诊断成功率达99%,对可自修复类异常实现100%自动化修复;为业务侧建立异常券促消息推送与建券方即时反馈机制,显著提升问题发现与处理效率,降低对用户的潜在影响。同时将方案沉淀为行业级可复用实践方案(包含《券搜数据架构演进及未来规划》《搜推场景下券促出仓架构升级:时效优化与自动化修复实践》《券搜场景下全链路自动化诊断及修复系统》等专项文档及相关专利成果)并已在主站、垂站、外卖等多场景落地。
未来,我们将继续致力于AI赋能的自动化运维系统、paas化平台、数据核对等提升服务质量及数据质量方面的建设,进一步提升系统的可用性和稳定性,以满足业务快速发展的需求,推动技术与业务的深度融合。
作者
付剑生、米广树、曹安富 京东集团-京东零售-平台产品与研发中心-AI Infra与大数据计算部-搜推特征研发技术部-索引系统组
窦鹏飞 京东集团-京东零售-平台产品与研发中心-AI Infra与大数据计算部-搜推平台服务研发技术部-搜索服务研发组
路长红 京东集团-京东零售-平台产品与研发中心-搜推技术部-搜推质量保障部







